Inverter Overload Protection Circuit Diagram
When too much voltage 220v and protection when pressure is too low with using the relay cut off power when voltage problems.
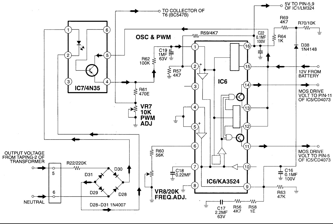
Inverter overload protection circuit diagram. Simple low power inverter circuit 12v dc to 230v or 110v ac diagram using cd4047 and irfz44 power mosfet gallery of electronic circuits and projects providing lot of diy circuit diagrams robotics microcontroller projects electronic development tools. This design provides a reference solution for a three phase inverter rated up to 10kw designed using the reinforced isolated gate driver ucc21530 reinforced isolated amplifiers amc1301 and amc1311 and mcu tms320f28027. Using two switch topology. When developing a welding inverter i applied forward inverter with two switches topology.
Here the input line voltage traverses through the emi filter further smoothing with big capacity. Automatic ups inverter connections. In case of emergency breakdown when utility power is not available from the power house we may use automatic inverter ups and batteries to connect the power without interruption. Important notice for ti design information and resources.
You should use a speaker protection circuit. To keep your speaker expensive. Sometimes your power amplifier may kill your speaker by accident. This is an over and under voltage protection circuit device sound disappeared.








































